
Ignacio Perotti Pinciroli, nuevo coordinador científico de la Red de la Comunidad Investigadora Científica Argentina en España
15 ene 2026La RCICAE forma parte de las redes de investigadores, científicos y tecnólogos argentinos en el exterior

"La constancia en lo sencillo es lo que transforma el movimiento en un hábito"
15 ene 2026“No se necesita mucho tiempo para empezar a transformar la salud con pequeños pasos diarios”, afirma María Luisa Martín de San Pablo, profesora de Ciencias de la Actividad Física y del Deporte de la …

Cosmin Bolea, de la Universidad Europea de Canarias, participa en la presentación del Barómetro del Empresario en Canarias 2025
14 ene 2026Este profesional ha asegurado que “el desafío de los empresarios es lograr acercarse más a la sociedad”

Estudiantes de la Universidad Europea entrena la seguridad en emergencias químicas con realidad virtual inmersiva en su Hospital Simulado
14 ene 2026El Hospital Simulado de la Universidad Europea ha acogido una innovadora actividad de realidad virtual inmersiva sobre el uso de EPI en toxicología.

La Universidad Europea convoca ayudas de movilidad internacional para estudiantes Erasmus y no Erasmus
13 ene 2026La Fundación de la Universidad Europea, en colaboración con Santander Universidades, dotará de ayudas económicas a los estudiantes que vayan a realizan algún tipo de movilidad internacional durante e…

Cuatro estancias Erasmus+ que transforman la Oficina de Relaciones Internacionales
12 ene 2026La movilidad internacional no es solo cosa de estudiantes y profesorado.

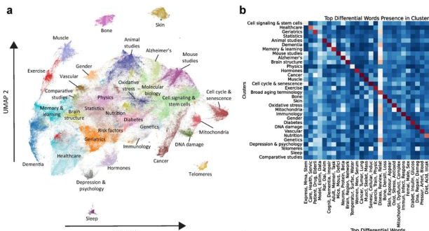
La Universidad Europea de Valencia y la Universidad de Stanford crean con IA el mayor mapa mundial sobre la ciencia del envejecimiento
12 ene 2026Un estudio publicado en la revista internacional Aging analiza un siglo de investigación sobre envejecimiento mediante técnicas avanzadas de procesamiento del lenguaje natural

El Dr. Lolo Romero imparte una conferencia sobre mecanobiología a los estudiantes de la Universidad Europea
12 ene 2026En este evento este reconocido profesional ha puesto sobre los avances en las últimas investigaciones y ha explorado conceptos innovadores en Biología Celular y Técnicas Aplicadas

La Universidad Europea celebra en Villaviciosa unas jornadas internacionales sobre deporte, gestión y políticas multinivel
12 ene 2026En este encuentro académico se han puesto sobre la mesa las claves para entender los retos actuales del deporte y el desarrollo del sector deporte a diferentes niveles de la sociedad desde el ámbito …

Bryanna: una historia que une el amor por los animales y la biotecnología
09 ene 2026Rocío Bagán, estudiante del Grado en Biotecnología de la Universidad Europea de Valencia, ha escrito Bryanna, un libro en español e inglés que analiza a los perros desde una perspectiva científica

La Facultad de Medicina, Salud y Deportes de la Universidad Europea consolida su liderazgo internacional en la última edición del Ranking de Shanghái
08 ene 2026La Universidad Europea se mantiene como la mejor universidad privada de España en la última edición del Ranking de Shanghái

Enrique Palau imparte una ponencia en la Universidad Europea sobre la importancia de la salud digital y la telemedicina en el siglo XXI
07 ene 2026En este evento los estudiantes han podido conocer de cerca la implementación de las nuevas tecnologías en diferentes ámbitos de la medicina

"El Mundial empieza mucho antes del primer partido, su impacto económico ya está en marcha"
07 ene 2026“El turista internacional gasta de tres a seis veces más que el visitante local, generando beneficios significativos para las economías anfitrionas”, José Bonal, profesor del Global Sport Management …

La arquitecta Izaskun Chinchilla imparte una masterclass sobre la innovación en la arquitectura activista aplicada a las ciudades en el Ciclo de Conferencias Ex_filtrados del Máster Universitario de Arquitectura Habilitante
26 dic 2025En este evento los estudiantes han profundizado sobre los diferentes ecosistemas arquitectónicos sostenibles que se pueden realizar en grandes urbes emulando diferentes escenarios

Las Jornadas “Investigando de la A a la Z” acercan la investigación psicológica a los estudiantes en la Universidad Europea de Andalucía
23 dic 2025Organizado por la Dirección de Psicología de la Institución, la iniciativa ofreció una visión práctica de la investigación como opción profesional

La Universidad Europea de Valencia refuerza su compromiso social a través de la iniciativa ‘Adopta una Carta de Reyes’
23 dic 2025Estudiantes, docentes y personal de la Universidad se unen a la Asociación Hogares Compartidos para llevar esperanza y compañía a mayores en riesgo de exclusión

Research in Action: la Universidad Europea de Valencia presenta los avances de sus proyectos de investigación
22 dic 2025La UEV celebra las I Jornadas de Divulgación Investigadora, un encuentro interdisciplinar que visibiliza la investigación con impacto social en áreas como salud, tecnología, psicología, economía y so…

La Universidad Europea de Valencia participa en una investigación pionera junto al Hospital General de Elche y Fisabio para incorporar Realidad Mixta al entorno quirúrgico
18 dic 2025El proyecto, que se lleva a cabo también junto el Instituto Tecnológico del Producto Infantil y del Ocio (AIJU), busca mejorar la experiencia de pacientes y cuidadores durante el proceso perioperator…

Rocío González Soltero, premiada al Mejor Póster en la V Conferencia Internacional de Nutrients
18 dic 2025Cómo el ejercicio físico modula el diálogo entre el intestino y el sistema inmunitario

La Selección Española de Ciclismo Paralímpico sienta las bases de la temporada 2026 en la Universidad Europea de Madrid
18 dic 202519 ciclistas habituales de la Selección Española se han sometido a distintas pruebas de valoración y rendimiento en el centro i-Shape de la Universidad Europea de Madrid.

La Universidad Europea organiza un evento de despedida para los estudiantes de movilidad Incoming
18 dic 2025El evento ha incluido una serie de dinámicas que permitieron a los estudiantes compartir sus experiencias y reflexionar sobre todo lo aprendido en los últimos meses en las aulas de la Universidad Eur…

La Universidad Europea, única institución educativa española con la Full Accreditation de la Society for Simulation in Healthcare en sus hospitales simulados de Madrid y Canarias
18 dic 2025Uno de los reconocimientos internacionales más prestigiosos en el ámbito de la simulación sanitaria.
